Introduction
Navigating the complexities of lease management in highway projects requires a comprehensive understanding of various critical factors that influence successful outcomes. This intricate process involves not only the administration of land use agreements but also the diligent oversight of regulatory compliance and stakeholder engagement.
By mastering essential components such as:
- Land valuation
- Negotiation tactics
- Ongoing management practices
project managers can enhance operational efficiency and mitigate potential conflicts.
Furthermore, the integration of advanced technologies and effective communication strategies plays a pivotal role in streamlining lease negotiations and ensuring adherence to contractual obligations. As highway projects continue to evolve, the importance of robust lease management practices cannot be overstated, serving as a foundation for sustainable infrastructure development.
Understanding Lease Management in Highway Projects
Lease oversight in highway project lease negotiation is a vital process that includes the administration of agreements enabling land use for construction and ongoing maintenance. Effective oversight depends on a comprehensive grasp of the legal structures regulating these agreements, ensuring adherence to regulatory obligations, and efficiently recognizing all parties involved. Key components of the highway project lease negotiation include:
- Evaluating land value
- Negotiating favorable terms
- Proactively addressing environmental concerns
Mastering these elements allows managers to streamline operations, reduce potential conflicts, and enhance overall efficiency. For example, efficient initiative oversight is crucial in large-scale rental accounting efforts, as it promotes communication and coordination, greatly enhancing the chances of success. SouthEast Personnel Leasing has been utilized by clients for 9 years, underscoring its reliability and experience in the industry.
The case study titled 'Project Oversight for Lease Accounting Initiatives' illustrates the necessity of dedicated oversight, highlighting the roles of an executive sponsor and coordinator in keeping initiatives on schedule and within budget. As noted by Sherry Perry of Dixie Tank Company and Dixie Industrial,
SouthEast Personnel Leasing offers a powerful team of knowledgeable people. They are always easy to work with, helpful, and the support is excellent.
This emphasizes the significance of utilizing expert resources, as SPLI provides resources and professional support to simplify accounting project budgeting and implementation, especially in the highway project lease negotiation to navigate the complexities of management.
Key Steps in Lease Negotiation for Highway Projects
-
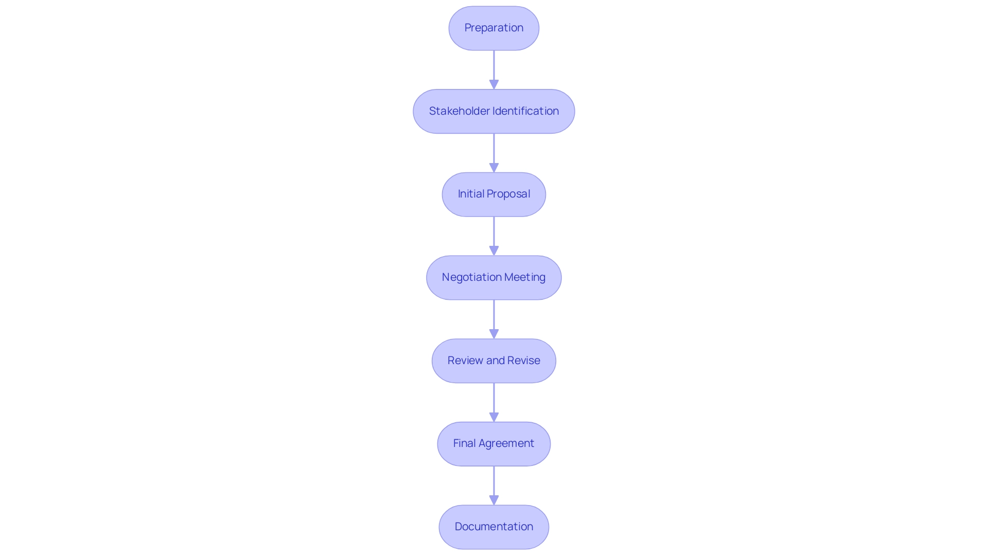
Preparation: Begin by gathering essential information about the land, which should include details on ownership, zoning laws, and any relevant environmental assessments. This foundational knowledge is critical for informed discussions. Additionally, be aware that most rental agreements limit the number of miles to 10,000 to 12,000 miles annually, which can significantly impact your negotiation strategy.
-
Stakeholder Identification: Identify all parties involved in the lease agreement. This typically includes landowners, government entities, and other stakeholders who may have an interest in the land or the project. Comprehending who is involved will assist in effectively managing the discussion process.
-
Initial Proposal: Draft an initial proposal that clearly outlines your needs and expectations. This proposal serves as a starting point for discussions and should reflect your objectives while remaining flexible to accommodate stakeholder input.
-
Negotiation Meeting: Schedule a meeting with identified stakeholders to discuss the proposed terms. Be prepared to negotiate on various aspects, including rental rates, duration of the agreement, and maintenance responsibilities. As Quincy wisely notes,
If you pay for extra miles up front, you won’t get your money back if you don’t use them
this highlights the importance of cautious financial planning during discussions. Moreover, be mindful that certain fees, such as the acquisition fee, residual value, and disposition fee, are generally non-negotiable, and understanding these terms can help you focus on negotiable aspects of the lease.
-
Review and Revise: After discussions, take the time to review the terms thoroughly and make necessary adjustments based on feedback from all parties. This iterative process ensures that the agreement is mutually beneficial.
-
Final Agreement: Once all parties reach a consensus, finalize the lease agreement. Ensure that all signatures are obtained to legitimize the contract and its terms.
-
Documentation: Maintain thorough records of all correspondence and agreements throughout the discussion process. These documents will serve as a valuable reference for future endeavors and negotiations, particularly in understanding which terms—such as acquisition fees, residual values, and disposition fees—are generally non-negotiable, thus allowing lessees to focus on areas where they can negotiate better terms. For example, in a recent case study on non-negotiable rental terms, understanding these fixed fees enabled the negotiating team to focus on obtaining better rental rates and duration, resulting in a more advantageous overall agreement.

The Importance of Ongoing Lease Tracking and Management
Continuous monitoring of agreements is crucial for ensuring adherence to terms throughout the lifespan of a highway project lease negotiation, especially considering the increased risks of criminal activity and operational disruptions resulting from the recent health crisis. This process encompasses:
- Consistent communication with all stakeholders
- Diligent monitoring of payment deadlines
- Verification that each party fulfills their contractual obligations
The arrival of efficient rental oversight software greatly improves this aspect by automating essential tasks.
These tools provide timely reminders for critical dates and help maintain organized records, ultimately streamlining operations. Furthermore, conducting regular audits of rental agreements plays a pivotal role in identifying potential compliance issues before they escalate. This proactive strategy not only protects the initiative's trajectory but also strengthens legal compliance, contributing to a more efficient and responsible oversight framework.
As Esther Dyson aptly noted, the future may present both challenges and opportunities, highlighting the necessity for robust systems to navigate the complexities of highway project lease negotiation and compliance monitoring. Recent advancements in environmental health, such as UV disinfection technologies, illustrate how adjusting to new challenges can result in enhanced property oversight practices, fostering a safer and more compliant operational environment.

Leveraging Technology for Effective Lease Management
Implementing lease management software can dramatically streamline the discussion process for the highway project lease negotiation regarding land acquisitions. These advanced tools automate critical tasks such as document generation, deadline tracking, and stakeholder communication, allowing teams to focus on strategic decision-making rather than administrative burdens. The integration of Geographic Information System (GIS) mapping capabilities significantly enhances this process by providing crucial insights into land use, zoning regulations, and potential environmental impacts.
This technology empowers organizations to make well-informed decisions during highway project lease negotiation, which ultimately minimizes risks and expedites timelines. As construction companies increasingly embrace these technologies—evident in a growing trend within the industry—organizations can anticipate not only a reduction in errors but also an overall enhancement in outcomes. For example, EBC Carpet Services has gained from utilizing technology in operational strategies, resulting in more efficient oversight and execution of their projects.
Chip Rankin, President & Owner of EBC Carpet Services, emphasizes this sentiment, stating, 'Our partnership with Enterprise Fleet Management is the best decision that I’ve ever made as the owner of the company.' Furthermore, taking into account that the Wilmington Housing Authority oversees 10% of Wilmington’s population, effective rental oversight becomes essential in urban planning, emphasizing the significance of these technologies. As noted by industry experts, the advantages of technology in rental management extend beyond mere efficiency; they encompass enhanced accuracy and strategic insights that are vital in today’s fast-paced environment.
Navigating Challenges in Highway Project Lease Negotiations
Highway project lease negotiation frequently encounters a myriad of challenges, notably landowner resistance, regulatory hurdles, and conflicts among stakeholders. For instance, statistics indicate that checks involved in discussions can average between $1,000 to $2,000 per person, highlighting the financial stakes at play in these conversations. Navigating these complexities requires a strategic approach:
- Build Relationships: Establishing trust with landowners and stakeholders is crucial. By fostering open communication, negotiators can create a collaborative environment that mitigates resistance. As one insightful quote suggests, 'Colored people didn’t just get promoted to white. Sometimes colored people became Indian,' which highlights the significance of understanding cultural sensitivities in discussions.
- Understand Regulations: Keeping abreast of local, state, and federal regulations is essential, as these rules can significantly influence discussions. Understanding the regulatory landscape helps negotiators anticipate potential obstacles and address them proactively.
- Be Flexible: Flexibility is essential in discussions. Being prepared to adjust proposals based on stakeholder feedback and evolving circumstances can lead to more favorable outcomes.
- Conflict Resolution: Implementing effective conflict resolution strategies, such as mediation, is vital for addressing disputes amicably. Recent discussions around landowner resistance highlight the importance of these strategies in overcoming barriers. A pertinent case study titled 'Normalization of Arrests' illustrates how systemic issues can complicate discussions, reflecting the pervasive challenges faced in marginalized communities.
- Documentation: Maintaining thorough records throughout the discussion process ensures clarity and accountability for all parties involved. By anticipating these challenges and employing proactive strategies, negotiators can significantly enhance their chances of achieving successful outcomes in highway project lease negotiation.
Conclusion
Mastering lease management in highway projects is essential for successful infrastructure development. The process requires a nuanced understanding of land valuation, negotiation tactics, and ongoing management practices. By effectively navigating these components, project managers can streamline operations, reduce conflicts, and enhance overall project efficiency.
The role of technology in lease management cannot be overlooked. Advanced tools, including lease management software and GIS mapping, provide critical insights that facilitate informed decision-making and minimize risks associated with land acquisitions. As the industry continues to evolve, leveraging these technologies will be paramount in ensuring compliance and enhancing operational effectiveness.
Moreover, successful lease negotiations hinge on building strong relationships with stakeholders, understanding regulatory frameworks, and employing flexible strategies to address challenges as they arise. By focusing on these key areas, project managers can foster collaboration and mitigate potential roadblocks, ultimately leading to favorable outcomes.
In conclusion, robust lease management practices form the backbone of sustainable highway project development. As the landscape of infrastructure projects becomes increasingly complex, the emphasis on thorough preparation, proactive communication, and technological integration will be vital in achieving long-term success. Prioritizing these principles will not only safeguard project timelines and budgets but also contribute to the creation of resilient and compliant transportation networks.
Frequently Asked Questions
What is the significance of lease oversight in highway project lease negotiation?
Lease oversight is crucial as it involves managing agreements that allow land use for construction and maintenance. Effective oversight ensures compliance with legal structures, regulatory obligations, and proper identification of all parties involved.
What are the key components of highway project lease negotiation?
The key components include evaluating land value, negotiating favorable terms, and proactively addressing environmental concerns.
How can effective lease oversight improve project outcomes?
Mastering lease oversight components can streamline operations, reduce conflicts, and enhance efficiency, particularly in large-scale rental accounting efforts, leading to better communication and coordination.
What steps are involved in the lease negotiation process?
The steps include: 1. Preparation: Gather information on land ownership, zoning laws, and environmental assessments. 2. Stakeholder Identification: Identify all parties involved in the lease agreement. 3. Initial Proposal: Draft a proposal outlining needs and expectations. 4. Negotiation Meeting: Schedule discussions with stakeholders to negotiate terms. 5. Review and Revise: Review and adjust terms based on feedback. 6. Final Agreement: Finalize the lease agreement with necessary signatures. 7. Documentation: Maintain thorough records of all correspondence and agreements.
Why is continuous monitoring important in lease agreements?
Continuous monitoring ensures adherence to terms and helps manage risks, such as criminal activity and operational disruptions. It involves consistent communication, monitoring payment deadlines, and verifying contractual obligations.
How can technology aid in highway project lease negotiation?
Lease management software automates tasks like document generation and deadline tracking, while GIS mapping provides insights into land use and environmental impacts, leading to better-informed decisions and reduced errors.
What challenges are commonly faced during highway project lease negotiation?
Common challenges include landowner resistance, regulatory hurdles, and conflicts among stakeholders, which can complicate discussions and require strategic approaches to navigate effectively.
What strategies can help overcome negotiation challenges?
Strategies include building relationships with stakeholders, understanding regulations, being flexible in proposals, implementing conflict resolution strategies, and maintaining thorough documentation throughout the process.
List of Sources
- Understanding Lease Management in Highway Projects
- Expert PEO Services - Payroll, Benefits, & Administration (https://spli.com)
- Key Steps in Lease Negotiation for Highway Projects
- How To Negotiate A Car Lease In 4 Steps | Bankrate (https://bankrate.com/loans/auto-loans/how-to-negotiate-a-car-lease)
- The Importance of Ongoing Lease Tracking and Management
- Experts Say the ‘New Normal’ in 2025 Will Be Far More Tech-Driven, Presenting More Big Challenges (https://pewresearch.org/internet/2021/02/18/experts-say-the-new-normal-in-2025-will-be-far-more-tech-driven-presenting-more-big-challenges)
- Pricing (https://occupier.com/pricing)
- Leveraging Technology for Effective Lease Management
- XPO – World-Class LTL Freight and Logistics Services (https://xpo.com)
- efleets.com (https://efleets.com)
- Navigating Challenges in Highway Project Lease Negotiations
- Elouise Cobell: A Small Measure of Justice | NMAI Magazine (https://americanindianmagazine.org/story/elouise-cobell-small-measure-justice)
- Top Quotes: “Born a Crime” — Trevor Noah (https://peacejoyaustin.medium.com/top-quotes-born-a-crime-trevor-noah-f7bc071338f7)